
How Modern Businesses Scale with Botpress + Versalence AI: Four High-Impact Automation Systems for 2025
If there is one pattern across every industry we work with—from retail and healthcare to professional services and manufacturing—it is this:
Businesses no longer want chatbots. They want outcomes.
They want higher conversion, faster support, zero-missed-leads, and a customer experience that feels instant, intelligent, and always-on.
At Versalence AI, we build these outcomes using a tightly integrated stack:
Botpress for conversational intelligence, vCX for social CRM, n8n for workflow automation, BigQuery for analytics, and WhatsApp/Webchat for frontline engagement.
Across dozens of deployments, four automation categories consistently deliver the fastest ROI:
-
Customer Service Automation
-
Market Research & Intelligence Automation
-
Lead Qualification & Sales Automation
-
Agentic AI Secretary for Operations
Below is a breakdown of how each solution works, what problem it solves, and why Botpress is at the core of our architecture.
1. Customer Service Automation
Stack:
Botpress + vCX + Webchat + WhatsApp
(or Botpress + n8n + Webchat for non-CRM setups)
The Business Problem
Customers want instant responses, but support teams face repeating the same queries—availability, pricing, order tracking, status updates, documentation. This creates ticket overload and response delays.
Our Solution
We build a 24×7 AI customer service layer powered by Botpress, fully connected to your CRM and communication channels.
With vCX, every chat—web, WhatsApp, Instagram, Facebook, email—lands in one unified inbox. The bot can:
-
Pull customer data from vCX
-
Create support tickets
-
Trigger automations in Make.com or n8n
-
Hand over to humans seamlessly
-
Maintain audit trails, labels, and conversations
For teams without vCX, we deploy the Botpress + n8n + Webchat stack, focusing on API-driven workflows, knowledge-base answers, ticketing, and email/SMS alerts.

Impact We’ve Seen
-
60–70% ticket deflection within 30 days
-
Faster resolution and happier customers
-
No more “missed chats” or after-hours backlog
-
Smooth handover between bot → human → bot
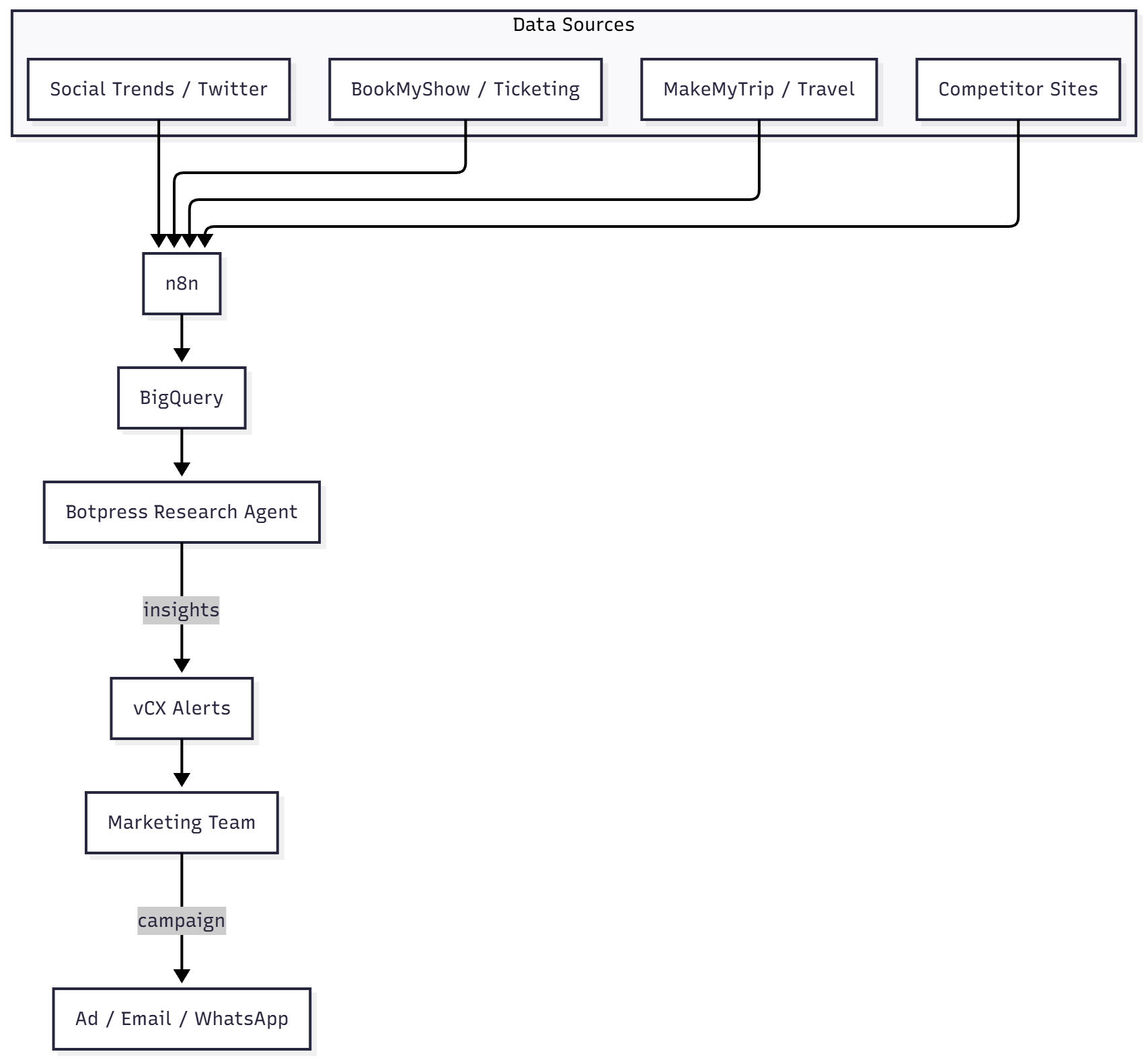
2. Market Research & Intelligence Automation
Stack:
Botpress + n8n + vCX + Webchat
The Business Problem
Businesses drown in data but lack timely insights. Marketing teams often miss triggers such as:
-
A major cricket match in the city
-
A festival weekend
-
A trending travel destination
-
A competitor promotion
-
Regional event-based demand patterns
All these signals directly influence consumer buying decisions.
Our Solution
We combine Botpress (conversation layer), n8n (data ingestion), vCX (event logs), and Webchat (frontline access) to build AI-powered Market Intelligence Agents.
These agents:
-
Scrape event data from BookMyShow, MMT, Ticketing sites
-
Fetch travel, pricing, traffic, or demand patterns
-
Use Botpress AI to summarize insights
-
Push signals to marketing teams inside vCX
-
Suggest campaigns and actions
-
Trigger automated outreach or lead nurturing
This gives businesses a real-time marketing analyst that works nonstop.

Impact We’ve Seen
-
15–25% increase in campaign relevance
-
Better timing = higher conversion
-
Reduced dependency on manual research
-
Teams make decisions with fresh data, not instinct
3. Lead Qualification & Sales Automation
Stack:
Botpress + vCX + GHL (GoHighLevel) + Google BigQuery
The Business Problem
Sales teams spend 40–60% of their time dealing with:
-
Unqualified leads
-
Repetitive questions
-
Follow-ups that get ignored
-
Tracking leads across platforms
-
Missing analytics
This is where revenue gets stuck.
Our Solution
Versalence AI builds AI Lead Qualification Engines that sit between marketing channels and your CRM. Here’s how the system works end-to-end:
-
Botpress handles conversations → captures intent, budget, persona, timeline
-
vCX stores all interactions from WhatsApp, web, Instagram, inbound calls
-
GHL runs nurturing sequences, automations, pipelines
-
BigQuery becomes the analytics brain:
-
Lead scoring
-
Conversion probability
-
Agent performance
-
Source-wise ROI
-
Funnel drop-off analysis
-
With this setup, your business gets an autonomous SDR layer that qualifies leads before human reps step in.

Impact We’ve Seen
-
2× improvement in lead-to-meeting ratio
-
Intelligent follow-ups without manual effort
-
Clean, enriched CRM records
-
Predictive dashboards for sales teams
4. Agentic AI Secretary (The Next Evolution of Operations Automation)
Stack:
Botpress + vCX + Webchat + WhatsApp
The Business Problem
Businesses spend hundreds of hours monthly on:
-
Appointment scheduling
-
Document collection
-
Multi-step coordination
-
Notifications
-
Client reminders
-
“Did you see this?” follow-ups
-
Tracking pending tasks across people
Human assistants are expensive and overloaded.
Our Solution
We build Agentic AI Secretaries—autonomous systems that handle tasks end-to-end.
These agents can:
-
Converse on WhatsApp or Webchat
-
Book appointments, reschedule, cancel
-
Collect documents
-
Validate inputs using vision AI
-
Trigger n8n/Make workflows
-
Create CRM tasks
-
Notify your team or clients
-
Maintain context over days or weeks
-
Handle complex follow-up chains
They act like a virtual employee inside your business.

Impact We’ve Seen
-
70–90% reduction in manual coordination time
-
Zero dropped follow-ups
-
Smoother customer journeys
-
Teams free to focus on revenue and relationships
Why We Build on Botpress (and Why It Matters)
Across all these solutions, Botpress remains the backbone because it offers:
-
Advanced NLU
-
Flexible workflows
-
Unlimited integrations
-
Enterprise-grade security
-
Multi-channel support
-
API-first extensibility
-
Fast iteration for custom logic
-
Seamless integration with vCX
Botpress allows us to build “conversation + workflow + intelligence” in one cohesive system.
The Versalence Advantage
When clients work with us, they don’t just get a chatbot.
They get a business transformation asset built around:
-
AI Automation
-
Conversational AI
-
Agentic AI
-
CRM Integration
-
Workflow Intelligence
-
Outcome-driven design
Our goal is simple:
Make your operations faster, your customers happier, and your revenue more predictable.